vorarlberg netz
Erfassungstätigkeit Digitaler Zwilling 2.0 im Stromnetz

Unser Kunde
Als Tochtergesellschaft der illwerke vkw AG kümmert sich die Vorarlberger Energienetze GmbH (kurz: vorarlberg netz) um den Betrieb des Strom- und Gasnetzes im westlichsten Bundesland Österreichs. Sowohl die hohe Versorgungsqualität als auch die niedrigen Netztarife stellen für die Kunden in Vorarlberg einen Standortvorteil dar.
Die Aufgabe und deren Lösung
Aufgabe
Die bestehende Abbildung des Stromnetzes soll durch Erweiterung des etablierten Netzinformationssystems auf eine neue Detaillierungsstufe (Stichwort Digitaler Zwilling) gehoben werden. Hierbei werden die Anlageninnenleben (AIL) von 1.500 Stationen und 5.500 Kabelverteilschränken grafisch eingearbeitet.
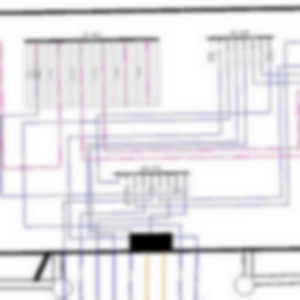
Lösung
Die Anlageninnenleben bei Stationen und Kabelverteilschränken wurden vom Bearbeiter pro Anlage separat erfasst. Zur Unterstützung stand ein AIL-Generator (= ein in der Erfassungssoftware UT for ArcGIS eingebettetes Werkzeug) zur Verfügung, welcher große Teile der Erstellung des grafischen Anlageninnenlebens automatisiert durchführte. Beispielsweise konnten damit Sammelschienen, MS-Felder, Lasttrennschalter, Trafos oder Sicherungen automatisch erstellt und platziert werden, auch das Verbinden von Leitungen mit generierten Bauteilen erfolgte größtenteils automatisiert.
Einige wenige Bauteile mussten manuell erzeugt und platziert werden, nicht automatisiert erstellte Verbindungen von Leitungen und Bauteilen mussten überprüft und korrekt angeschlossen werden. Des Weiteren musste das Anlageninnenleben auf Vollständigkeit durch Vergleich mit Sachdaten inkl. Zuordnungen im Datenmodell kontrolliert werden, in Zuge dessen wurde auch die topologische Korrektheit durch Netzverfolgungen und ähnliche Funktionen überprüft.

"Mit der Baral Geohaus-Consulting AG konnten wir einen langjährigen Partner im Bereich WebGIS auch für die Erfassung unserer Anlageninnenleben gewinnen. Die Zusammenarbeit mit dem Erfassungsteam um Biljana Paramentić hat, wie von Baral gewohnt, stets zuverlässig und zu unserer vollen Zufriedenheit funktioniert."
Sebastian Drexel
Nutzen
Verteilernetzbetreiber stehen angesichts der zunehmenden Anzahl an dezentralen Erzeugungsanlagen wie PV-Anlagen und sich verstärkender E-Mobilität vor vielen Herausforderungen beim Betrieb und Ausbau ihres Stromnetzes. Um diese bewältigen zu können, setzt vorarlberg netz zunehmend auf automatisierte Prozesse. Herzstück derer ist der Digitale Zwilling des Stromnetzes im Netzinformationssystem, der neben den Leitungslagen auch die Bauteile im Inneren von Anlagen beinhaltet.

Eingesetzte Produkte
UT for ArcGIS
AIL-Generator
Zusammenfassung
Vorarlberg netz setzt zur Automatisierung von Prozessen auf einen Digitalen Zwilling des Stromnetzes im Netzinformationssystem. Im Rahmen der Erfassungstätigkeit durch Baral wurden die bestehenden digitalen Leitungslagen durch grafische Anlageninnenleben mit den wichtigsten Bauteilen relevanter Trafostationen und Kabelverteilschränke ergänzt.
Sprechen Sie uns an!
